董事对公司债权人的民事责任探讨
本文是一篇商法论文,笔者认为随着企业的发展,债权人逐渐成为企业的经营活动的参与者与投资者,对企业的发展起着日益重要的作用;董事也逐渐取代股东,成为公司的治理核心。在这个背景下,我们更要积极探索构建和完善董事对公司债权人民事责任制度,以期平衡好董事与公司债权人的利益,促进公司实现更好的发展。
1绪论
1.1研究背景以及研究意义
1.1.1研究背景
在公司治理中,董事责任一直是公司法研究的核心命题。传统的公司法理论认为,董事作为公司机关的内部组成人员,以公司的名义对外实施职务行为,其行为的后果由法人承担。然而,随着公司经营规模的持续扩大以及股权结构的日益分散,公司的控制权和所有权分离,董事会逐渐掌握了公司的经营管理权。此外,商事活动的复杂化和专业化程度的提高也进一步促进了董事会中心主义经营模式的建立,相较于股东,董事在作为公司的经营管理者在财务、风险控制等方面更具专业优势,这种能力的差异也进一步使得董事逐渐掌握公司的决策权和控制权。董事会权力的扩张导致董事侵害公司债权人利益的行为时有发生,在股东会中心主义模式下,法人人格否认制度的建立就在于通过约束董事的行为来平衡股东和公司债权人之间的利益,在当下董事中心主义治理模式下,有必要设立董事对公司债权人民事责任制度,以保护债权人的合法权益。
2024年正式施行的《中华人民共和国公司法》,体现了我国强化董事责任的立法价值取向,其中的一百九十一条创新性地规定了董事在一般情形下对公司债权人的民事责任制度,为债权人向董事主张责任提供了新的法律依据。但是该条款的规定并不明确,例如该条款将董事的对公司的债权人的民事责任笼统的规定为民事赔偿责任,使得法院在裁判时难以准确适用,此外对于责任性质的认定以及责任的构成要件方面,也需要做进一步的分析与研究。同时,现行《公司法》在董事履职免责机制方面也存在不足,因此,亟待通过构建系统性的制度设计来优化权责配置体系,以避免对董事责任的过度加重。
..............................
1.2国内外研究现状
1.2.1国内研究综述
(1)董事对公司债权人承担民事责任的理论基础
第一,法人机关理论是否构成董事对债权人承担民事责任的阻碍。关于法人机关理论是否阻碍董事对公司债权人承担民事责任,国内外学者对其存在不同的观点。第一种观点认为,在传统的法人机关理论下,董事不应当对公司债权人承担民事责任,如杨代雄认为,董事作为法人机关的组成人员,其行为应当被视为公司的行为,由公司承担行为的后果[1]。另一种观点则截然不同,该观点认为法人机关理论并不能阻碍董事对公司债权人承担民事责任。如李培根认为法人作为法律拟制的主体,需要通过法人机关理论来实现其人格化,即通过一种制度设计,将法人以及法人机关内部组成人员的行为的法律效果归属到法人的责任财产上,其主要目的是让法人机关同自然人民事主体一样,独立实施民事法律行为,承担民事责任[2]。
第二,董事是否对公司债权人承担信义义务。针对这一问题,国内的主流观点认为,董事应当对公司债权人承担信义义务,但对于承担信义义务的时间点存在分歧。第一种观点认为,董事只有在公司濒临破产时才对债权人承担信义义务。如学者陈鸣认为,在公司经营状况良好的情况下,债权人的损失通过公司即可获得赔偿,此时无须董事承担责任;在公司的濒临破产时,债权人成为董事经营风险的实际承担者,此时董事应当对公司债权人负有信义义务以保护债权人的利益[3]。第二种观点认为,董事对债权人承担信义义务不只限于公司濒临破产之时,如李建伟强调了董事与公司均对社会负有责任,董事经营行为的目的不仅仅是为了实现公司利益的最大化,而是平等的保护处于公司这个平台上的所有主体的利益,债权人作为公司的利益相关者,董事应当对其承担信义义务,从而使得董事在公司的经营管理中更加积极地履行勤勉与忠实义务,实现公司的长远发展[4]。
......................
2董事对公司债权人民事责任的概念界定及基础理论
2.1董事的界定
2.1.1董事的定义
法律概念是法学研究的基石,作为法的核心要素之一,明确法律概念的内涵和外延有利于我们构建法律制度的框架,确定法学研究的边界。在本文的研究中,只有明确了董事的定义,公司的债权人才能确认自己应向何人主张自己的权利。虽然公司董事逐渐成为公司经营管理活动的核心,但是现代公司法却没有对董事的定义作出精准的界定,因此本文在研究董事对公司债权人民事责任制度的过程中,有必要先对董事的定义与内涵进行分析与界定。
(1)理论层面分析
在理论层面,对于董事的定义学界未形成统一的认识,主要形成了以下三种学说:第一,个人说。个人说认为,董事仅能以董事会成员的身份,通过董事会的决议的方式行使职权,董事会才是公司的执行机关,其个人并不是公司的执行机关。第二,机关说。机关说认为董事与董事会并列,均是公司的执行机关。第三,综合说。综合说认为董事的身份具有特殊性,需要从组织法和行为法两个层面对董事的定义进行界定。在行为法层面,董事基于公司的任命实施经营管理公司的行为,其职务行为通过董事会决议等形式转化为公司的行为,但是该行为仍然体现董事的个人意志;在组织法层面,董事作为法人机关的组成人员,其职务行为就是公司的行为,其行为的后果由公司承担。
(2)立法层面分析
在立法方面,我国的《公司法》未对董事的概念进行任何界定,国外的一些国家的法律对董事的定义作出了规定,但是定义的方式各不相同。印度尼西亚的《公司有限责任法》规定,董事是公司的执行机关,负责公司的经营管理事务。韩国《公司法》则认为,公司的董事是经由股东大会选任的行使经营管理职权的公司常设机关的组成人员。英国原1985年《公司法》以及2006年《公司法》都认为:是否具有董事身份关键在于其是否处于董事位置实际行使董事职权,而不在于其称谓如何。英国公司法的这种定义其实是一种实质董事的定义,只要行为人发挥了董事的功能和作用就应当被认定为董事,其是否具有董事头衔和称谓不影响对其董事身份的认定。
...............
2.2债权人的界定
2.2.1债权人的内涵
基于我国民商合一的编纂体例,《公司法》上的债权人的定义与《民法典》中债权人的定义没有差别,即在债的关系中对另一方当事人享有请求权的一方当事。本文中债权人的特殊之处在于债务人主体并非是董事,而是公司,基于董事身份的特殊性,其对公司债权人负有信义义务,当董事违反对公司债权人的信义义务时,债权人可以据此请求董事承担民事责任。
2.2.2债权人对公司经营的意义
传统的的公司法理论认为,公司就是股东私人财富最大化的工具,股东通过投资建立公司,并通过公司的经营活动实现获益。在这一观点下,股东权益和公司法人利益具有价值目标的同一性,作为公司经营管理者的董事应当以公司利益也即股东利益最大化为目标。随着商事实践的发展,股权至上主义带来了一系列的问题与后果(例如波音公司为了追求股价压缩研发成本,最终导致飞机质量出现问题,出现了346人死亡的严重后果),这在一定程度上促进了利益相关者理论、社会责任理论的发展。

商法论文怎么写
............................
3 董事对公司债权人承担民事责任的现状及问题分析 ...................... 18
3.1 董事对公司债权人承担民事责任的立法现状分析 .................... 18
3.1.1 《民法典》中的相关规定 ........................ 18
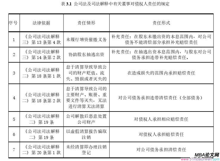
3.1.2 《公司法司法解释》中的相关规定................... 18
4 董事对公司债权人民事责任的构成要件分析 ................... 25
4.1 主体要件 ................................... 25
4.1.1 董事类型 .............................. 25
4.1.2 董事薪酬 .......................... 26
5 董事对公司债权人承担民事责任的完善建议 .................... 31
5.1 增加董事对公司债权人承担民事责任的一般规定 .................... 31
5.1.1 增加董事对认缴资本催缴义务的法律条款 .......................... 31
5.1.2 增加董事申请破产义务的法律条款...................... 31
5董事对公司债权人承担民事责任的完善建议
5.1增加董事对公司债权人承担民事责任的一般规定
5.1.1增加董事对认缴资本催缴义务的法律条款
在前文的案例分析中,我们发现:深圳斯曼特案件经过三次审判才的到生效判决的重要原因就是,我国公司法仅规定了董事未履行催缴增资义务的责任,而没有规定董事未履行催缴出资义务的责任,致使一、二审法院在裁判时因缺乏有关的法律依据,判决董事无须对公司债权人承担民事责任。这种法律制度不完善的情况,导致债权人的权益无法得到有效的保护。增资与出资都是维系公司资本充足的重要方式,相比于增资,出资对于公司的意义更加重大,没有出资公司无法成立。尤其是在如今完全认缴出资的背景下,董事作为公司的管理者更应承担起对认缴出资的催缴义务。因此,我国《公司法》应增加董事负有认缴资本催缴义务的法律条款,从而使公司债权人的利益得到更好的保护。
5.1.2增加董事申请破产义务的法律条款
根据我国《破产法》以及相关法律的规定,董事在公司的破产程序中主要与公司的清算责任相关,并没有将董事规定为破产申请的义务人,这与我国公司的经营管理实际是不相符的。首先,股东不是申请破产义务人的最佳人选。在公司法领域,公司作为企业法人,以其全部财产对公司的债务承担责任,股东则以其出资额为限对外承担责任。在公司濒临破产的情况下,股东更倾向于实施商业投机行为,以期救活公司,实现自己利益的最大化,即使相关的经营行为失败,对于股东来说其损失也不会加大,但是该行为却严重损害公司债权人的利益,因此股东作为申请破产义务人存在弊端。第二,董事应承担破产申请义务。一方面,作为公司的经营管理者,董事充分了解公司的经营状况,可以对破产申请的时机进行充分的把握。

商法论文参考
........................
结语
法人实在说认为,董事作为公司法人机关的内部组成人员,其职务行为是公司的行为,由公司对外承担责任,董事与公司债权人之间不具有任何直接的法律关系。然而随着企业经营规模的日益扩大,公司的所有权与经营权逐渐分离,董事逐渐成为公司的治理核心,董事滥用权利损害公司债权人利益的行为大量增加,使得英美法系和大陆法系的一些国家开始认识到构建董事对公司债权人民事责任的重要性。近几年来,我国在立法与司法实践中也逐渐开始了构建董事对公司债权人民事责任制度的尝试,但是相关的立法范围较为狭窄且没有形成体系,在司法实践中也没有形成的统一的裁判规则,使得债权人的利益没有得到有效的保护。因此,我国必须完善和发展董事对公司债权人的民事责任制度,最大限度的发挥其功能。
本文首先从董事对公司债权人民事责任的基础理论问题出发,明确了董事对公司债权人民事责任制度的责任主体、理论基础以及责任性质,然后结合我国的立法以及司法实践中出现的问题,参考国内外相关的制度经验,提出构建我国董事对公司债权人民事责任制度的建议:根据责任的性质分析明确责任的构成要件,为司法裁判提供统一的标准;完善相关立法,实现相关法条之间的协调配合;在构建董事对公司债权人民事责任制度的同时,通过商业判断规则、董事异议免责等制度设置避免对董事责任的过度加重,在保护债权人利益的同时,维持董事经营管理公司的积极性。随着企业的发展,债权人逐渐成为企业的经营活动的参与者与投资者,对企业的发展起着日益重要的作用;董事也逐渐取代股东,成为公司的治理核心。
在这个背景下,我们更要积极探索构建和完善董事对公司债权人民事责任制度,以期平衡好董事与公司债权人的利益,促进公司实现更好的发展。
参考文献(略)


