榆中农合银行涉农贷款业务营销策略优化探讨
本文是一篇市场营销论文,本文以榆中农合银行涉农贷款业务为研究对象,通过剖析涉农贷款业务的现状、找寻问题、内外部环境分析、STP战略分析,提出了该行涉农贷款的营销策略优化方案和措施保障。
1绪论
1.1研究背景
随着世界经济的迅速增长和社会的持续进步,国家对农村金融市场发展的重要性得到了越来越多的重视。农村金融是现代农村经济资源合理配置的手段,有利于带动农村经济发展、促进农民增收、实现乡村振兴战略目标等。国家从政策层面给予了农村金融发展的大力支持,表明金融服务是推动“三农”、助推农村经济转型发展必不可少的力量。如2017年中央农村工作会上,首提乡村振兴战略并指明要大力支持农村金融,积极推进农村金融的发展和创新。2023年人民银行等五部委联合印发《关于金融支持全面推进乡村振兴加快建设农业强国的指导意见》,提出农村金融支持目标是推动涉农贷款持续增长等量化要求,支持金融机构不断优化涉农金融产品和服务方式,满足日益增长的农村金融需求。
在此背景下,甘肃省出台一系列国家政策的要求与地方实际相结合的文件,如《甘肃省关于做好金融支持乡村振兴重点领域的实施意见》《甘肃省“十四五”金融业发展规划》,对地方性法人银行机构作出具体要求,要求涉农贷款增速不低于各项贷款平均增速,并将榆中县等农业大县列入金融重点支持县,榆中县政府《2021~2025年现代农业发展规划》也把高原夏菜、中药材等产业列入产业发展重点,并提出“培育10个左右特色产业集群”。这均对地方性金融机构如何加大支农服务、精准支持特色产业方面提出了具体和细化的要求。

市场营销论文怎么写
.......................
1.2研究目的与意义
1.2.1研究目的
本研究旨在系统性地探讨榆中农村合作银行涉农贷款业务营销策略的优化路径,以提升其在农村金融市场中的竞争力和可持续发展能力。具体研究目的如下:
(1)识别市场需求与客户特征
充分研究农村金融市场现状、目标客户的需求走向及客户群体细分特征,认清目前榆中农村合作银行面临的市场机会与威胁,为更好制定适合的营销手段打下良好的基础。
(2)评估现有营销策略的有效性
根据当前银行涉农贷款业务营销工作的实际情况对榆中农村合作银行的涉农贷款业务营销模式进行系统分析,找出营销工作中的市场开拓、客户维护、品牌宣传等方面的强项及薄弱环节,运用定量分析与定性分析相结合的思路,找出有助于提高银行市场地位的重要因素,便于制订下一步工作计划。
(3)深度挖掘现存问题与挑战根源
客观梳理和归纳榆中农村合作银行市场营销运行中存在的诸多问题,尤其是产品的可比度、产品价格的适当性、渠道的影响力、宣传营销的穿透性以及品牌影响力等方面的问题,透过现象看本质,发现问题的根源。
(4)提出基于数据驱动的优化方案
通过市场调查情况和数据分析情况确定合适有效的营销策略型解决方案。其中包括以大数据为资源和手段来提高在目标市场中的榆中农村合作银行的识别率和知名度,加强有效化营销效果资源管理。
通过上述研究目的的实现,本研究期望为榆中农村合作银行在涉农贷款业务的营销策略优化提供理论支持和实践指导,帮助其在激烈的市场竞争中提升竞争力,实现业务增长和经济效益的提升。同时,也为其他农村金融机构在类似业务领域的改进提供有益的借鉴,推动农村金融服务的高质量发展,助力乡村振兴战略的实施。
..........................
2相关概念及理论概述
2.1相关概念
2.1.1农村合作银行
农村合作银行是经中国银行业监督管理委员会核准,由辖区内自然人、农村工商户、企业法人和其他经济组织入股,以发起方式设立的具有独立法人资质的地方区域性股份合作制金融机构。
农村合作银行是独立的企业法人,享有由股东入股投资形成的全部法人财产权,依法享有民事权利,并以全部法人资产独立承担民事责任。农村合作银行以效益性、安全性、流动性为经营原则,实行自主经营,自担风险,自负盈亏,自我约束。作为独立的企业法人,农村合作银行在经营活动中可以自主确定经营方针,进行经营决策和制定内部的管理制度,决策权在法律允许的范围内不受任何组织和个人的支配。农村合作银行都是由原来的农村信用社进行改组而成立的,并逐渐形成了基层法人行社地位稳定,省农信联社承担服务、管理的职责的局面。农村商业银行承担了农村地区主要的服务三农的任务。
2.1.2涉农贷款业务
涉农贷款(Agriculture-relatedloans),是指涉及农业、农村合农户相关的贷款,中国人民银行于2007年依照《金融机构统计管理规定》(中国人民银行令[2002]第9号)的规定,制定了《涉农贷款专项统计制度》(银发〔2007〕246号),根据这一制度,涉农贷款可以分成三类:
(1)城市企业贷款及城市各类组织农业贷款:商业银行等金融机构给从事农、林、牧、渔业活动以及支持农业和农村发展的且注册地位于城市区域的企业及各类组织发放的贷款,其中包括城市企业贷款和城市各类组织支农贷款。我国是世界农业大国,作为第一产业的农业属于民生行业,对打牢国家经济及民生基础起着至关重要的作用。而涉农贷款对于农业经济的发展起着至关重要的作用,同时也是助力广大农民增收的重要金融工具。从过去来看,涉农贷款的发放已然为乡村振兴等战略提供了强劲的动力。
(2)农村企业及各类组织贷款:农村企业及各类组织贷款在农村地区进行注册的企业、各类机构、组织从商业银行等金融机构取得的,用于支持农林生产的贷款和相关支农贷款。其主要包括用以支撑特定用途的贷款,这些特定用途包括支持农业生产各个环节、支持乡村生活设施、公共设施、服务及物流体系等多种基础设施的建设等等。
(3)农户贷款:金融机构向农户发放的所有贷款。农户贷款的判定是以贷款发放时承贷主体是否属于农户为主。农户,是指长期(一年以上)居住在乡镇(不包括城关镇)行政管理区域内的住户,还包括长期居住在城关镇所辖行政村范围内的住户和户口不在本地而在本地居住一年以上的住户,国有农场的职工和农村个体工商户。位于乡镇(不包括城关镇)行政管理区域内和在城关镇所辖行政村范围内的国有经济的机关、团体、学校、企事业单位的集体户;有本地户口,但举家外出谋生一年以上的住户。
........................
2.2相关理论
2.2.1 STP理论
STP理论最早于1956年由美国著名学者温德尔·史密斯(Wended Smith)提出,之后美国著名营销学家菲利普·科特勒(PhilipKotler)在其基础上进行了进一步的完善,逐渐成为成熟的STP理论。该理论认为企业需要对市场进行细分,结合自身情况确定目标市场,通过市场定位使产品能够满足目标市场的需求。
市场细分通常是指通过对市场进行调研与评估,结合不同消费者需求的差异,对市场进行划分。市场细分不是从产品角度细分,而是从客户的角度进行细分。每一类消费群体都具有与之对应的细分市场,而且同处一个消费市场的消费者群体有着相似的消费偏好与消费水平。
目标市场一般是指通过市场细分,结合自身产品的特点选出子市场,企业产品在该细分市场具有较高的竞争力。通过进行市场细分,可以帮助企业找出更适合自身发展的目标市场;结合目标市场的特点,制定出合适的营销策略,充分满足目标市场的各类需求。
2.2相关理论2.2.1 STP理论STP理论最早于1956年由美国著名学者温德尔·史密斯(Wended Smith)提出,之后美国著名营销学家菲利普·科特勒(PhilipKotler)在其基础上进行了进一步的完善,逐渐成为成熟的STP理论。该理论认为企业需要对市场进行细分,结合自身情况确定目标市场,通过市场定位使产品能够满足目标市场的需求。市场细分通常是指通过对市场进行调研与评估,结合不同消费者需求的差异,对市场进行划分。市场细分不是从产品角度细分,而是从客户的角度进行细分。每一类消费群体都具有与之对应的细分市场,而且同处一个消费市场的消费者群体有着相似的消费偏好与消费水平。目标市场一般是指通过市场细分,结合自身产品的特点选出子市场,企业产品在该细分市场具有较高的竞争力。通过进行市场细分,可以帮助企业找出更适合自身发展的目标市场;结合目标市场的特点,制定出合适的营销策略,充分满足目标市场的各类需求。
..........................
3榆中农合涉农贷款业务营销策略现状及问题分析...........................17
3.1榆中农合银行概况...........................17
3.1.1榆中农合银行简介..........................17
3.1.2榆中农合银行经营情况.........................18
4榆中农合银行涉农贷款业务营销策略存在问题的原因分析..........38
4.1榆中农合银行涉农贷款业务营销策略存在问题的原因调查...................38
4.1.1访谈提纲的确定.................................38
4.1.2访谈人员的确定.....................................39
5榆中农合银行涉农贷款营销环境分析.........................51
5.1外部环境分析-基于PEST分析法....................51
5.1.1政治环境分析.................................51
5.1.2经济环境分析....................................52
6榆中农合涉农贷款业务营销策略优化建议及保障措施
6.1 STP战略分析
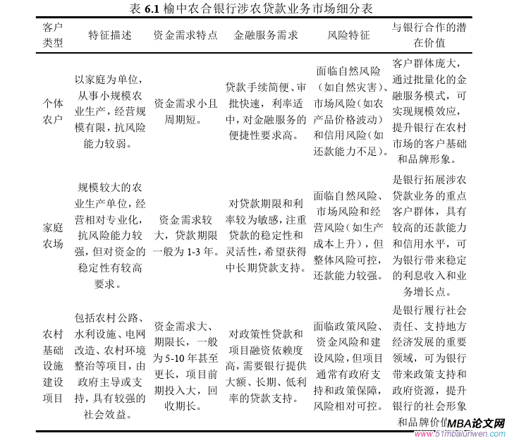
运用STP战略分析可助力榆中农合银行在涉农贷款领域突破多重挑战。当前市场环境中,农业银行、邮储银行及地方性银行凭借差异化优势加剧竞争,农合银行需通过精准市场细分与定位,确立自身特色,例如聚焦未被充分服务的细分客群或强化本地化服务能力。涉农客户涵盖个体农户、农业企业等多层次需求,需通过差异化策略设计针对性产品,如针对家庭农场优化贷款额度与还款周期,或为农村基建项目开发长周期专项信贷。
同时,乡村振兴政策持续释放红利,榆中农合银行可借STP战略衔接政策导向,将绿色农业、智慧农业等政策支持领域纳入目标市场,设计贴息贷款等政策适配产品以获取资源倾斜。数字化转型方面,需结合客户分层结果开发线上场景化服务,例如为小微农户打造移动端极速申贷通道,利用数据风控模型平衡效率与风险。通过STP框架的系统化布局,最终实现市场竞争突围、客群精准触达、政策红利转化与科技赋能增效的协同发展。

市场营销论文参考
.........................
7研究结论与展望
7.1研究结论
本文以榆中农合银行涉农贷款业务为研究对象,通过剖析涉农贷款业务的现状、找寻问题、内外部环境分析、STP战略分析,提出了该行涉农贷款的营销策略优化方案和措施保障。主要的研究结论如下。榆中农合银行属于地方性农合机构,在涉农类贷款业务上有着独特的优势,目前存在的问题也不少。
榆中农合银行在发展业务的过程中存在这着产品创新与需求错配、贷款利率高且透明度不足、渠道低效且数字化程度低、宣传内容与客户需求脱节、客户维护与服务缺失、贷款审批流程繁琐和网点环境体验不佳的问题。
为解决以上发现的问题,本文通过运用PEST分析法、五力模型分析法结合市场细分、目标市场选择和市场定位的STP战略法分析明确了市场定位、营销战略,结合7Ps营销理论,得出如下优化对策:开发定制化产品,引入多种担保机制,减少风险,增强产品竞争力;完善风险评估体系,引入差异化定价,提高利率灵活性和竞争力;整合线上线下渠道,构建协同机制,提高服务效率和水平;加强宣传力度,丰富宣传方式,提高影响力与渗透力;建立场景化训练机制,提高培训考核与管理以及引入智能化风险体系,优化贷款审批程序,提高贷款风控效率;最后通过优化网点布局、提高网点服务水平。
参考文献(略)


